12 年
手机商铺
新闻中心/正文
648 人阅读发布时间:2022-01-05 13:25
本期AVT小编有幸邀请到近期发表在《Advanced Functional Materials》刊物,影响因子IF 18.808,《Enzyme-Activated Prodrug-Based Smart Liposomes Specifically Enhance Tumor Hemoperfusion with Efficient Drug Delivery to Pancreatic Cancer Cells and Stellate Cells》的作者,就该文章进行了一次深入访谈,现将访谈内容整理如下,供大家参考,对胰腺癌和肿瘤靶向治疗感兴趣的小伙伴看过来啊!
首先,非常荣幸邀请到了文章作者魏彦研究员,就胰腺癌脂质体药物设计方面进行一次深入的沟通交流,让大家有机会窥伺到此研究方向的新研究成果。在开始访谈之前,我们先介绍一下本文作者上海大学魏彦副研究员!
访谈人物介绍
魏彦
副研究员,博士生导师。1999-2003年,中国药科大学学士学位;2003-2006年,中国药科大学硕士学位;2011-2015年,复旦大学博士学位;2006-2011年,上海睿智化学研究有限公司担任处方前及创新药制剂开发的项目组长;2015-2017年,中国科学院上海药物研究所制剂中心/博士后,2017-2020年,中国科学院上海药物研究所制剂中心/副研究员;2020年加入上海大学转化医学研究院。迄今作为第一或通讯作者在Advanced Functional Materials、Advanced Science、Biomaterials、ACS Applied Materials& Interfaces、International Journal of Pharmaceutics发表SCI论文10余篇。已授权4项中国发明专利。作为项目负责人获得了中国博士后面上基金(1等)、国家自然科学基金青年项目、面上项目等多项资助;并作为技术骨干参与了国家重点基础研究发展计划、国家自然科学基金面上项目、上海市纳米专项等项目。作为主要研制人完成白蛋白结合型紫杉醇纳米药物的开发,目前已通过CFDA临床一致性评价。
主要研究领域
1. 新型功能性纳米药物递释系统的合理化设计及其克服肿瘤及骨、皮肤相关疾病生理病理屏障的研究。
2. 具有临床应用前景的高端纳米制剂的转化研究。
胰腺癌药物治疗的难点是什么?
魏彦:脂质体是磷脂双分子层包裹的水性囊泡,能同时包载水溶性及疏水性药物,且具有易于制备、生物相容性好的优势。在肿瘤治疗方面,隐形脂质体一方面可极大延长药物半衰期,另一方面又可利用肿瘤EPR(enhanced penetration and retention effect,EPR)效应将药物靶向递送至肿瘤组织。近几十年来,已有多款脂质体如Doxil®、MyocetTM、Lipo-dox等在临床获批用于肿瘤治疗。其中,Doxil®(图1)是包载阿霉素(doxorubicine,DOX)的隐形脂质体,在临床获批用于卵巢癌、艾滋病相关卡波济氏肉瘤、多发性骨髓瘤治疗。然而,Doxil®临床用于胰腺癌治疗无效。其主要原因在于胰腺癌生理病理特点导致的无效或低效的药物递送。

图1. Doxil结构示意图
胰腺癌具有稀疏的、功能低下的血管,其肿瘤血供仅为正常胰腺的1/3(图2)。这导致化疗药物、分子靶向制剂、纳米药物难以足够量递送至肿瘤组织。此外,隐形脂质体(如Doxil®)包载的化疗药物只能缓慢释放,这导致化疗药物常随脂质体一起清除,而不能被肿瘤细胞利用。

图2. 乏血供的胰腺肿瘤组织
针对以上难点,你们课题小组是如何设计药物的呢?
魏彦:我们推测,改善脂质体在胰腺癌的药物递送效率,将有望改善其抗胰腺癌效果。
近来,前药基于的纳米系统联合了前药策略和纳米技术的优势,已发展成为一种提高肿瘤靶向药物递送的有效策略。尤其,肿瘤相关酶如蛋白酶、羧酸酯酶、磷酸酶作为肿瘤特定刺激可活化前药。整合素,作为细胞表面的细胞外基质受体,可促进内皮细胞的生存和迁移。cRGD肽是αvβ3整合素配体,在微摩尔浓度,通过阻断内皮细胞整合素的多价连接,可产生抗血管效应;反之,在纳摩尔浓度,通过改变αvβ3整合素和血管内皮生长因子受体-2(Vascular endothelial growth factor receptor-2,VEGF-2)的运输可刺激内皮细胞迁移,从而促进血管生成。令人感兴趣的是,产生促细胞迁移作用需要cRGD肽与整合素形成黏着斑(focal contacts),而这往往需要较高的cRGD表面密度(图3)。膜型基质金属蛋白酶-1(Membrane type 1-matrix metalloproteinase,MT1-MMP)是一种与肿瘤血管生成相关的蛋白酶,在肿瘤内皮细胞表面选择性高表达。因此,我们推测,将低密度cRGD肽通过MT1-MMP敏感的多肽修饰至脂质体表面,将形成纳米化的cRGD前药。由于较低的修饰密度,脂质体表面的cRGD肽无法与整合素形成黏着斑,因此,处于失活状态。而在肿瘤内皮细胞表面MT1-MMP酶作用下,这些cRGD肽将从脂质体表面被切割、脱落,而游离cRGD肽不受空间分布的限制,将可促进肿瘤内皮细胞的迁移,从而选择性改善肿瘤血供和肿瘤药物递送。

图3. 黏着斑形成需要较高的cRGD表面密度
不同于普通脂质体,热敏脂质体在肿瘤局部热作用下,可迅速释放包载的药物,从而有助于其被靶细胞摄取、利用(图4)。然而,一般而言,只有水溶性或两亲性药物才能较快从脂质体释放,而疏水性药物由于与脂膜具有较高亲和力而不易释放。胰腺癌活化星型细胞(pancreatic stellate cells,PSCs)通过分泌细胞因子,可促进肿瘤细胞的增殖、迁移。卡泊三醇通过作用于活化PSCs细胞核的同源核受体,可使活化PSCs变为静息态,从而抑制其肿瘤促生作用。然而,卡泊三醇是一种疏水性药物,难以实现在热敏脂质体的快速释放。磷酸化是一种常用的前药策略,其通过修饰磷酸基团可显著改善药物的水溶性。同时,活化PSCs膜表面分布有大量碱性磷酸酶,可水解磷酸化前药,使其恢复为原型药物,从而有助于其穿过脂溶性细胞膜进入细胞发挥调控作用。因此,我们推测,制备磷酸化卡泊三醇并包载于热敏脂质体,将有助于实现其在肿瘤组织内靶细胞的高效递送。

图4. 热敏脂质体释药示意图
在这项研究中,我们构建了一种表面修饰有MT1-MMP可活化cRGD肽(MR),且包载有磷酸化卡泊三醇(phosphorylated calcipotriol,PCAL)前药和DOX的热敏脂质体(thermosensitive liposomes,TSLs),即MR-T-PD。如图5所示,MR-T-PD可被肿瘤内皮细胞表面的MT1-MMP活化,释放出cRGD,这些游离cRGD可促进肿瘤内皮细胞迁移及血管生成,从而显著提高MR-T-PD的肿瘤递送。同时,在肿瘤局部热作用下,MR-T-PD可释放出DOX和PCAL;DOX可进入肿瘤细胞,发挥肿瘤杀伤作用;而PCAL可被活化PSCs表面的碱性磷酸酶活化,进入PSCs,将其由活化态调控为静息态,从而显著促进DOX介导的肿瘤细胞凋亡。

图5. MR-T-PD抗胰腺癌体内作用示意图
实验结果如何?
魏彦:如图6所示,MT1-MMP可活化cRGD肽(MR)可被MT1-MMP裂解,释放出游离cRGD;而磷酸化卡泊三醇(PCAL)前药可被碱性磷酸酶水解,转化为原型药物卡泊三醇(CAL)。

图6. MR与MT1-MMP孵育液的(A)HPLC及(B)MS图谱;(C)PCAL前药与碱性磷酸酶孵育液的HPLC图谱
如图7所示,MR-T-PD粒径约100 nm,在冷冻透射电镜下可观察到脂质体内水相包载有棒状的DOX晶体。

图7. (D)脂质体制备流程;T-PD、MRn-T-PD、MR-T-PD(E)粒径分布及(F)粒子形态。标尺:100 nm
如图8所示,MR-T-PD在体温下较少释放药物,而在温热条件(42 °C)下可释放出包载的DOX及PCAL。

图8. (A)DOX及(B)PCAL从MR-T-PD的热敏释药曲线。NT:37 °C;HT:42 °C
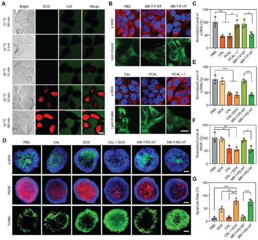
如图9所示,MR-T-PD在温热条件下可释放DOX,这些释放的DOX可摄取进入肿瘤细胞;同时,释放的PCAL可被活化PSCs表面碱性磷酸酶活化,将其调控至静息态;由于高效的药物递送,MR-T-PD在3D肿瘤球引起显著的肿瘤细胞凋亡。

图9. (A)MR-T-PD在肿瘤细胞BxPC-3的递送;(B)MR-T-PD对活化PSCs的调控效果及(C)a-SMA半定量结果;(D)MR-T-PD在3D肿瘤球的治疗效果及(E,F,G)相应定量结果
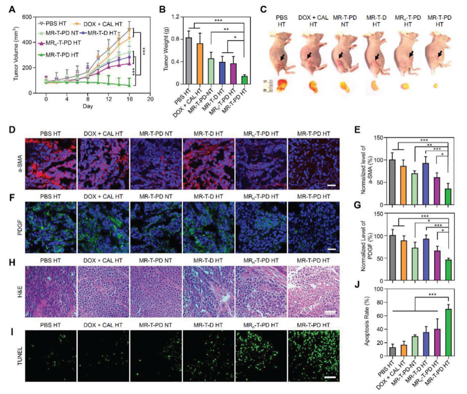
如图10所示,MR-T-PD可将DOX和PCAL同时递送至肿瘤组织;MR-T-PD治疗后肿瘤血管密度及功能性血管百分比得到显著提高,从而显著改善肿瘤血供及MR-T-PD的瘤内递送。

图10. MR-T-PD瘤内递送及其促血管生成作用(A)MR-T-PD瘤内递送;(B-E)MR-T-PD促血管生成及增血供作用;(F-I)MR-T-PD增血供后可促进自身瘤内递送
如图11所示,由于高效的药物递送,MR-T-PD在胰腺癌荷瘤鼠模型表现出最优的治疗效果。

图11. MR-T-PD在BxPC-3皮下荷瘤鼠模型的治疗效果
你们的研究,对于胰腺癌的治疗有何启发呢?
魏彦:总体而言,这种利用肿瘤相关酶作为位点特异性刺激物的基于前药的脂质体代表了具有不同理化特性的多种药物的肿瘤特异性和有效递送方法。这一发现将作为在不久的将来开发新型脂质体纳米系统的基础,用于治疗胰腺癌和其他具有复杂微环境的低灌注肿瘤。
总的来说,这种基于前药的智能脂质体系统代表了胰腺癌治疗的一个有前途的范例。
了解更多有关核酸递送类的知识欢迎关注我们的官方网站avt-avt.com或拨打我们的400电话400-6262-623,艾伟拓竭诚为您服务!