12 年
手机商铺
新闻中心/正文
897 人阅读发布时间:2022-01-11 16:18
本期AVT小编有幸邀请到近期发表在《Advanced materials》刊物,影响因子IF 30.849 ,《Engineering Chameleon Prodrug Nanovesicles to Increase Antigen Presentation and Inhibit PD-L1 Expression for Circumventing Immune Resistance of Cancer》的作者,就该文章进行了一次深入访谈,现将访谈内容整理如下,供大家参考,对肿瘤免疫治疗感兴趣的小伙伴看过来啊!
艾博士:首先,非常荣幸邀请到了文章作者,能就肿瘤免疫治疗这个热门课题进行一次深入的沟通交流,使得大家有机会窥伺到此研究方向的研究成果,在开始访谈之前,我们先介绍一下论文作者课题研究小组-上海药物所于海军课题组!
上海药物所于海军课题组主要研究大分子抗肿瘤药物及新型药物递送系统。通过化学方法合成比较新颖的高分子聚合物载体,以此构建纳米递送系统,从而实现药物的肿瘤靶向递送或时空响应性递送,实现精准治疗肿瘤的理念。课题组在Sci Immunol,Cancer Cell, Nat Commun和Adv Mater等期刊发表论文百余篇,其中IF>10共40余篇,论文他引8000余次。申报中国发明专利15项(授权8项)。
艾博士:肿瘤免疫疗法存在什么挑战呢?
高晶:目前,肿瘤细胞表面抗原表达不足和免疫检查点过表达,会导致机体先天和获得性免疫耐受,造成免疫逃逸,严重影响肿瘤免疫治疗效果,这也是肿瘤免疫治疗亟需解决的问题。
艾博士:针对您说的挑战,其背后的原因机理是什么?
高晶:肿瘤细胞通过主要组织相容性复合体I类(MHC-I)在其表面表达肿瘤相关抗原,然后被细胞毒性T淋巴细胞特异性识别(CTLs)而促使CTLs发挥肿瘤杀伤功能。然而,近期研究表明,肿瘤细胞可通过自噬途径将MHC-I运输到溶酶体并降解,导致肿瘤细胞无法充分表达MHC-I。同时,肿瘤中浸润的T淋巴细胞分泌干扰素γ(IFN-γ)可通过JAK-STAT信号通路上调肿瘤细胞表面程序性死亡配体1(PD-L1)的表达,PD-L1与CTLs表面的程序性死亡1(PD-1)结合,会导致CTLs失活并诱导免疫耐受。
艾博士:针对以上挑战,你们课题小组是如何设计药物的呢?
高晶:本课题中我们假设可以通过抑制肿瘤细胞的自噬而上调肿瘤细胞表面的MHC-I水平,同时阻断BRD4通路而抑制PD-L1表达,从而克服双重免疫耐受,提高免疫治疗效果。
设计思路和机理如图1所示:

图1纳米囊泡用于克服癌症的非特异性免疫和适应性免疫抵抗示意图
针对上述假设,我们首先证明了通过强力霉素(Doxy)抑制自噬相关基因4B(ATG4B)可以调节肿瘤细胞表面MHC-I的表达,其次结合BRD4抑制剂JQ1调控诱导的PD-L1的表达,实现对肿瘤治疗过程中免疫耐受的改善。
为了实现肿瘤特异性递送强力霉素,我们设计了一个靶向肿瘤的纳米囊泡(GPR@Doxy/JQ1),其应用的磷脂材料含有磷酸胆碱基团,自组装形成两亲性磷脂双层膜可荷载药物,同时其空心的囊泡中间可包载疏水性小分子。该纳米囊泡通过基质金属蛋白酶-2(MMP-2)介导的PEG“脱壳”可实现在肿瘤部位特异性积累和保留,随后暴露的CRGDK配体促进其在肿瘤深度穿透和肿瘤细胞的摄取。同时,纳米囊泡通过负载IR-1061荧光染料在近红外二区(NIR-Ⅱ)生物窗口(1000-1700 nm)实现荧光成像。在荧光成像引导下实施NIR-Ⅱ激光照射,该纳米囊泡可实现时空可控释放Doxy,抑制肿瘤细胞自噬并诱导肿瘤细胞MHC-I表达;同时释放JQ1前药分子并在肿瘤细胞还原微环境中还原为JQ1,抑制诱导的PD-L1表达,改善获得性免疫耐受。
艾博士:你们课题组的设计思路和机理我们有了一个大概的了解,其中有一个问题,您讲到首先是证明了强力霉素(Doxy)具有抑制自噬相关基因的作用,那么你们是如何筛选自噬抑制剂的呢?
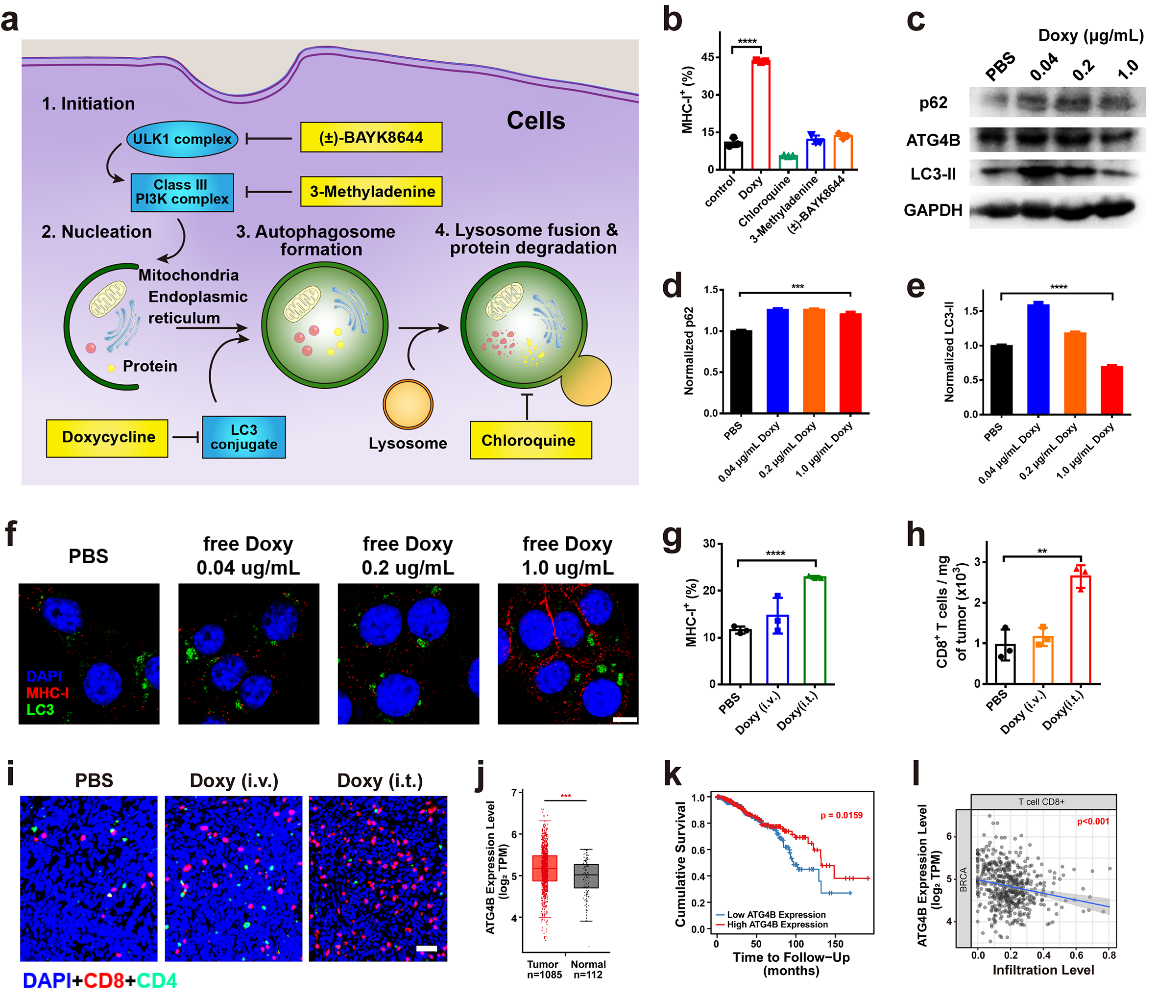
高晶:我们以三阴性乳腺癌为模型筛选了不同的自噬抑制剂,在体内外水平均证实ATG4B蛋白(自噬小体的形成中间体)的抑制剂强力霉素可有效抑制自噬而促进肿瘤细胞表面MHC Ⅰ的表达(图2a-2i)。另外,通过癌症基因组图谱(TCGA)TIMER数据库分析可知ATG4B在癌症组织中表达高于正常组织且其mRNA水平与CD8+T细胞的浸润呈负相关(图2j-2l),故该纳米囊泡有望促进免疫应答而抑制肿瘤。

图2. Doxy引发的肿瘤细胞免疫原性抑制自噬。
艾博士:抗肿瘤效果和动物实验结果如何?
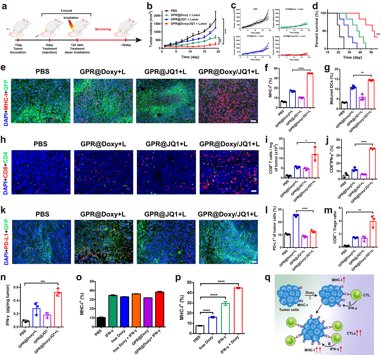
高晶:我们在荷载4T1乳腺癌的小鼠模型中证实了该纳米囊泡的肿瘤抑制率高达90%且显著延长小鼠生存期(图3a-3d)。进一步的机制探索证明免疫疗效的显著增强主要归因于肿瘤细胞表面MHCⅠ的表达增加,熟化的DC细胞比例增加从而提高肿瘤组织中CTLs的浸润(图3e-3n),且同时肿瘤细胞表面PD-L1的表达受到抑制。此外,强力霉素和IFNγ的联合作用可进一步扩大免疫应答,主要是由于MHC Ⅰ表达增加提高了CTLs的肿瘤浸润,而CTLs分泌的IFN γ又可进一步促进MHC Ⅰ的表达(图3o-q)。

图3.纳米囊泡在4T1荷瘤小鼠模型中的抗肿瘤疗效。
此外,我们在B16-OVA模型中进一步证实了该策略可通过增加肿瘤相关抗原呈递以及抑制PD-L1的表达提高肿瘤免疫治疗效果(图4)。

图4.纳米囊泡在B16-OVA荷瘤小鼠模型中的抗肿瘤疗效
艾博士:综述可以看出,你们课题组的研究设计巧妙,抗肿瘤效果也很好,对于研究肿瘤免疫治疗你们课题组的研究能给到大家什么启发呢?
高晶:我们设计了一种新型可依赖肿瘤微环境激活的前药纳米囊泡,可抑制自噬和 PD-L1表达,以改善癌症免疫治疗。纳米囊泡是用MMP-2可脱落PEG冠和CRGDK配体专门设计的,用于ATG4B和BRD4抑制剂(例如,Doxy和JQ1)的肿瘤特异性共递送。在NIR-II荧光成像的引导下,纳米囊泡实现了治疗有效载荷在肿瘤部位的按需释放,从而在避免不利副作用的同时最大限度地发挥治疗作用。因此,协同肿瘤免疫微环境调节的当前研究为克服癌症免疫治疗中的免疫抵抗提供了一种新策略。迄今为止,已有数十种基于脂质体的药物递送平台被批准用于临床癌症治疗。因此,新型前药纳米囊泡具有很高的临床转化潜力。
总之,基于自噬抑制与前药组合的NIR-Ⅱ影像引导的靶向纳米囊泡有望用于精准调控肿瘤细胞表达MHC-I和降低PD-L1以克服肿瘤免疫耐受,是提高癌症免疫疗法的新策略。
艾博士:好的,非常感谢高晶老师的分享,相信大家对肿瘤免疫治疗的难点以及该课题组精妙的设计有了更深入的了解。如果您想有更深入的了解,也非常欢迎您与该课题组进行更细致深入的沟通交流。
AVT专注脂质体、脂肪乳、微纳米靶向制剂等递药体系,是国内知名药企、高校、研究所等单位主要磷脂供应商,其中,上海药物所就是我们公司的重要合作伙伴之一。另外,如果您有任何磷脂等相关脂质材料的需求均可联系我们,我们都会为您提供高品质的辅料产品和专业的技术服务。欢迎感兴趣的小伙伴来电垂询:400-6262 623!